When you’re crafting marketing and sales strategies, an important way to drive engagement and purchases is by personalizing your marketing campaigns, journeys, and content to your customer segments. One method for segmenting your customers is by their potential value. AI can help predict their potential lifetime value so you can create segments of high-value and low-value customers. As with all AI, the more data the AI model has, the more accurate its predictions will be. Now you can use Dynamics 365 Customer Insights to include selected customer profile attributes in the customer lifetime value (CLV) predictive model. This post will share what customer profile attributes are, how to use them in the CLV model, and what’s new in the overall experience of using the model.
AI: It’s all about the data
The type of data that’s provided to an AI model can influence the accuracy of its predictions. Transaction data, which AI models use to predict transaction value in the future, can become more accurate by adding customer data. The more customer data you provide to a model, the more accurate and targeted the segments of “high-value” and “low-value” customers will be. As a result, marketing campaigns that target those segments can speak more directly to the individual traits of your customers, driving engagement and sales.
Dynamics 365 Customer Insights is introducing a new feature for the CLV out-of-the-box predictive model that allows you to select customer profile attributes to include in the prediction. You can select from 18 commonly used attributes, in any combination, to include as an input to the model.
What is the customer lifetime value prediction model?
The CLV prediction model predicts the potential value—revenue—that individual active customers will bring to your business in a future period that you define. The model can help you to:
- Identify high-value customers.
- Target individual high-value customers.
- Create strategic customer segments based on customers’ potential value to run personalized campaigns with targeted sales, marketing, and support efforts.
- Recognize and reward high-value customers through loyalty or rewards programs.
- Identify characteristics of high-value customers.
- Guide marketing and sales strategies by optimizing factors that increase customer value; for example, by incentivizing more frequent visits or using upsell campaigns to encourage larger transaction totals.
- Optimize sales or marketing strategy and allocate budget more accurately for customer outreach.
- Identify medium-value and lower-value customers to create strategies to improve their value.
What are customer profile attributes?
Attributes are the fields in a customer profile (or in any Common Data Model entity). Customer Insights uses both standard entity definitions and its own entities, including CustomerProfile. The CustomerProfile entity includes dozens of attributes that define the characteristics of your customers, such as their birth date, first name, last name, and gamertag.
What is the model doing with these attributes?
Customer attributes can serve as extra sources of information to make customer lifetime value prediction more personal. Personalizing these predictions helps to customize the model to your use case without requiring you to develop fully customized AI models.
The profile attributes that you select during configuration are added to the model and considered alongside required input data. The model’s results page shows how much the attributes influenced the prediction.
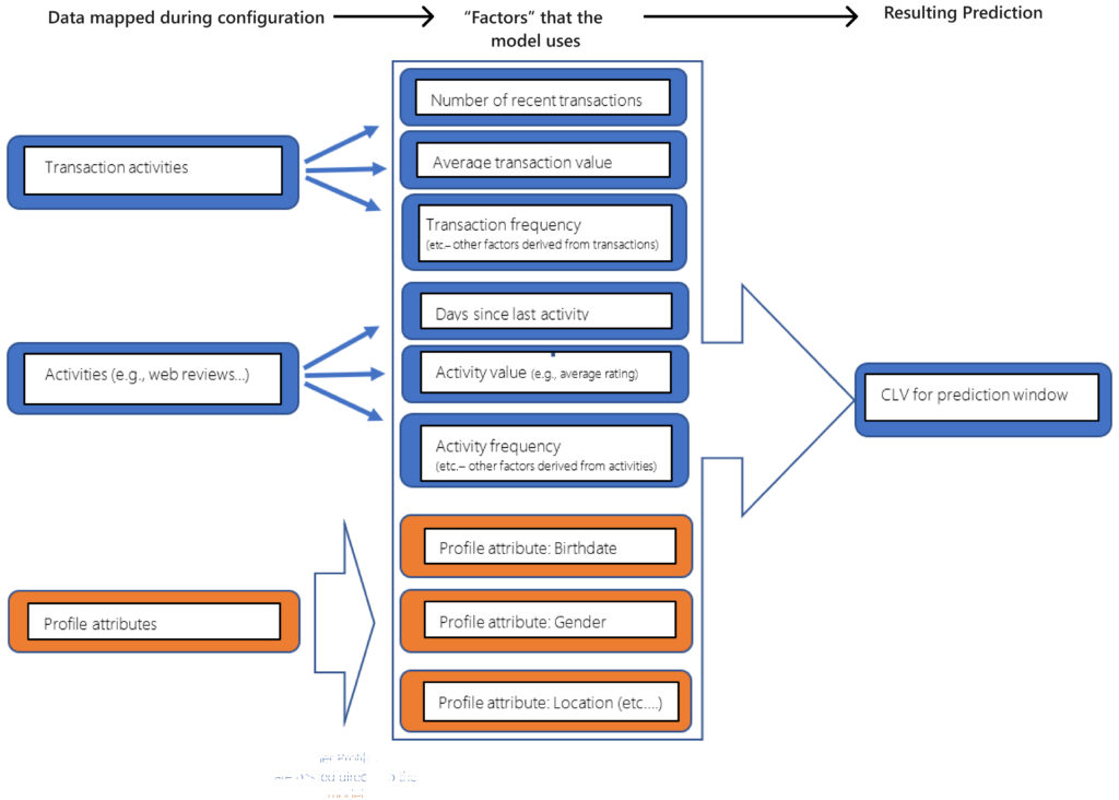
As illustrated in the figure below, the CLV model creates a table of the features of transaction activities, such as average transaction value and transaction frequency, with one row for each customer. It augments the table with features of other activities, such as the number of days since the last retail product web review. Now, you can include customer profile attributes such as gender and date of birth as features in the activities table as well, to determine how those factors affect the prediction.

How has the experience of configuring the CLV prediction model changed?
The high-level experience of configuring the CLV model hasn’t changed. The only difference you’ll notice is that now you can use the Additional data (optional) step to boost model insights with additional customer data, in addition to activity data.

As shown in the following screenshot, you’ll need to map one or more of the 18 possible customer profile attributes to a field in the activities table for the model to include them.

Adding customer profile attributes to the model is optional. If you choose to use them, you can map as few as one or as many as 18. The CLV model will consider all attributes for which you’ve provided a mapping and decide whether they’re influential in identifying your predicted high-value and low-value customers.
What changes will I see in the CLV prediction model?
You can review your prediction results on the My predictions tab in Intelligence > Predictions. Select a prediction to view its results page.
You’ll see the results of using customer profile attributes on the results screen. More information about the results page is available in the product documentation. The model will decide which of the customer profile attributes are influential in the customer lifetime value prediction and will show them alongside other influential factors on the results page.

The results page is the easiest way to know whether the attributes you mapped were used in the prediction. The influential factors table shows the importance for predictive ability that the model assigned to each of the aggregated factors. If a mapped attribute had zero or very little impact, you might infer that that characteristic of your customers doesn’t affect their potential lifetime value.
The factors are aggregated because it’s a simpler way to understand hundreds of factors that are similar. For example, the model aggregates the importance of all location-related fields under a single factor called Location.
Could adding customer attributes make my model biased?
Like all AI features that are developed at Microsoft, all the out-of-the-box predictive models in Customer Insights—including the CLV model—are subject to rigorous Responsible AI principles. We follow these principles to ensure that our AI features meet our standards for developing ethical solutions that you can trust. Because you bring your own data to these models, it’s important to understand that any bias that’s present in your data might influence the predictions to be biased as well.
Let’s say that Contoso Coffee is hosting an event to launch a top-of-the-line espresso machine. Wanting to target high-value customers to invite to the launch, they use the CLV model and include the customer profile attributes Location and Occupation in the prediction. They find that their highest-value customers live in affluent suburbs and work in particular occupations.
A closer look reveals the bias hidden in the prediction when it includes just Location and Occupation: assuming that where a customer lives or what they do for a living are the only attributes that indicate a high-value customer. Selecting only a subset of customer profile attributes can be a type of bias.
Three ways to avoid bias in customer lifetime value prediction
To avoid introducing bias into your predictions, make sure the source data is fair. You can use tools like Fairlearn to check the data you’re ingesting into Customer Insights.
You can train your model in a way that avoids bias, too. It’s as easy as including as many customer profile attributes as you can map, to allow the model to consider them as influential factors.
Finally, you can avoid bias when you review your results. Take the model’s influential factors list into consideration and avoid “cherry picking” customer attributes that serve a hypothesis you might have.
Returning to our Contoso Coffee example, should they include Location in their model? Certainly. They want to make sure guests they invite can easily travel to the event, so that’s a fair use of the Location attribute. But they should consider other attributes to help them make a fair decision and capture the best audience to invite.
Why might my mapped attributes not be used?
If a customer attribute you mapped doesn’t appear in the influential factors table, this might be why:
- You might have mapped the attribute incorrectly. Map it correctly, and then run the model again.
- The model didn’t find it to be influential compared to the transaction and activity data.
- Data quality issues made the attribute unusable.
Customer Insights checks the data quality of mapped attributes before using them in the model. For example, if most entries for an attribute are missing, we consider that attribute unreliable for prediction. The model doesn’t use it and it doesn’t appear in the influential factors list, but it does appear in the input data usability report.

When is this feature available?
Customer profile attributes are available now in the CLV prediction model in Customer Insights.
Learn more
- Read the product documentation.
- Read a more in-depth version of this post in the Business Applications Applied AI Insights Blog.
- Check out our previous posts:
- New to Dynamics 365 Customer Insights? Already using it but want to try out CLV customer profile attributes with demo data? Start a trial.
- Want more information? Reach out through the Customer and Partner Voice channels or share a suggestion on the Dynamics 365 Application Ideas page.
- Want to engage with the wider community? Ask a question, share an idea, and connect with other Customer Insights partners and users in the Customer Insights forums.