Introduction:
Microsoft Dynamics 365 F&O Supply Chain Management is a powerful enterprise resource planning (ERP) system that offers a range of modules to help businesses manage their operations. One of the modules available is the landed cost module, which helps businesses to calculate the total cost of a product, including all the additional costs incurred when importing goods from overseas. One of the key functions of the landed cost module is the over and under delivery tolerance function, which helps businesses to manage their costs and avoid unexpected expenses.
What is the over and under delivery tolerance function?
The over and under delivery tolerance function is a feature within the landed cost module that allows businesses to set tolerance levels for quantity of goods received. This means that if the actual quantity of goods received and total purchase order amount falls within or outside the tolerance levels set, over/under delivery transactions and different follow up documents will be generated to reflect the additional costs or savings.
Why is the over and under delivery tolerance function important?
The over and under delivery tolerance function is important because it allows businesses to manage their costs more effectively. By setting tolerance levels, businesses can avoid unexpected expenses that can arise when they receive a lower quantity of goods than expected. At the same time, if the business receives a higher quantity of goods than expected, they can benefit from the savings and adjust the landed cost calculation accordingly.
The over and under delivery tolerance function also helps to improve supplier relationships. By setting tolerance levels and communicating them to suppliers, businesses can ensure that their suppliers are aware of the expected quantity of goods and are able to meet those expectations. This helps to build trust between the business and its suppliers, which can lead to more reliable and consistent supply chains.
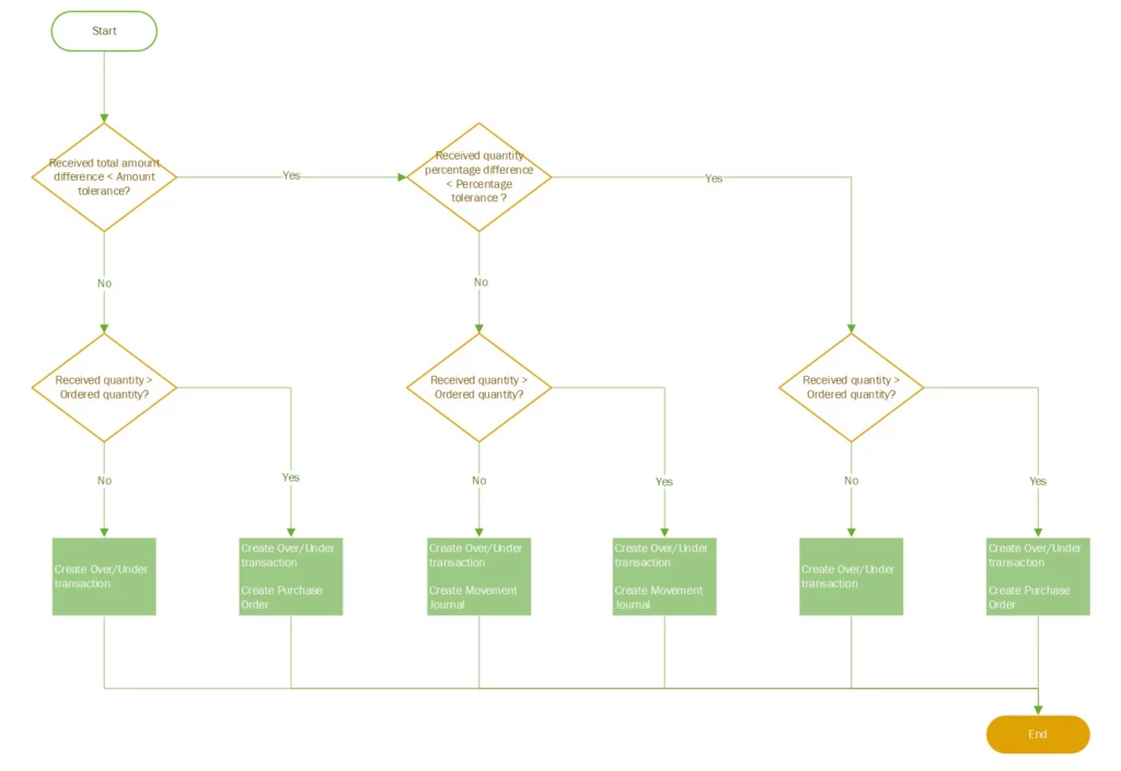
Business processes flow
Main process logic:
- When purchase order is received, system check the received line total amount compare with order total amount, if the purchase order total amount difference is larger than amount tolerance, system will process below two cases.
- Over delivery case: the received order line quantity is larger than order quantity. Over/under transaction is created, and one Purchase Order will be automatically created.
- Under delivery case: the received order line quantity is smaller than order quantity. Only over/under transaction is created, no follow up document created automatically, need manual process.
- If the purchase order total amount difference is smaller than amount tolerance, system will further compare received line quantity difference with percentage tolerance.
- When the received line quantity difference is larger than percentage tolerance, system will process below two cases:
- Over delivery case: the received order line quantity is larger than order quantity. Over/under transaction is created, and one Purchase Order will be automatically created.
- Under delivery case: the received order line quantity is smaller than order quantity. Only over/under transaction is created, no follow up document created automatically, need manual process.
- When the received line quantity difference is smaller than percentage tolerance, system will process below two cases:
- Over delivery case: the received order line quantity is larger than order quantity. Over/under transaction is created, and movement journal will be automatically created.
- Under delivery case: the received order line quantity is smaller than order quantity. Only over/under transaction is created, and movement journal will be automatically created.

How to setup over and under delivery tolerance?
Item over/under tolerance groups
The over and under tolerances can be accessed through the menu path:
Landed Cost Setup > Over/under setup > Item over/under tolerance groups.
You can set the tolerance groups for the group products that have same tolerance.

The value of this form will be used in:
Released Product > Purchase > Over/under tolerance group field.

Vendor over/under tolerance groups
You can group together vendors that regularly over-deliver or under-deliver. You can then set the over/under tolerance per group. The vendor over and under tolerances can be accessed through the menu path:
Landed Cost > Setup > Over/under setup > Vendor over/under tolerance groups.

The value of this form will be used in:
Vendor > Miscellaneous details > Over/under tolerance group field.

Over/under tolerances
You can set the tolerance in terms of different product / vendor dimensions. The over and under tolerances can be accessed through the menu path:
Landed Cost > Setup > Over/under setup >Over/under tolerances.
Below demo data belongs to legal entity: USMF.

Account code:
- All: Applies to all vendors.
- Table: Applies to specific vendor which selected in field ‘Account relation’, in above first record there will be US-101.
- Group: Applies to all vendors in the vendor tolerance group which selected in field ‘Account relation’.
Item code:
- All: Applies to all products.
- Table: Applies to specific product which selected in field ‘Item relation’, in above first record there will be A0001.
- Group: Applies to all products in the Item tolerance group which selected in field ‘Item relation’.
Amount tolerance: The amount tolerance applies to the entire purchase order, calculation logic is:

In the above first record there will be 200 USD tolerance for purchase order from vendor US-101.
Percentage tolerance:
The percentage tolerance applies to each purchase order line, calculation logic is:

In the above first record there will be 3% tolerance for product A0001 when purchased from vendor US-101.
Conclusion:
The over and under delivery tolerance function is a valuable feature within the Dynamics 365 landed cost module. By setting tolerance levels for the quantity of goods received, businesses can manage their costs more effectively and avoid unexpected expenses. At the same time, this feature helps to build stronger relationships with suppliers, which can lead to more reliable and consistent supply chains. If you are using Dynamics 365 for your business, it is worth exploring this feature to see how it can help you to optimize your business processes with landed cost module.
Not yet a Supply Chain Management customer?